Inventory & Manufacturing Feature: Fishbowl
Editor's Note: November is "Inventory and Manufacturing Month" at Insightful Accountant. This article examines Fishbowl, purportedly the No. 1 Manufacturing and Warehouse Inventory Management for QuickBooks.

Fishbowl is an ideal software solution for manufacturers, wholesale distributors, e-commerce companies, and other businesses and organizations with large or complex inventory requirements. Its warehouse and manufacturing software is scalable, which means you can keep using it (years instead of learning a new system when you outgrow your old one). Plus, the software solution extends QuickBooks' range by reducing QuickBooks file size and eliminating artificial numeric limitations on Customer, Vendor and Item lists.
Fishbowl is delivered in 3 versions: Manufacturing, Warehouse and Online
Fishbowl Manufacturing provides complete manufacturing inventory, advanced work orders, bills of materials, barcode scanning, production stages, multi-location, labor & job tracking, MRP, eCommerce integration, shipping, EDI integration, landed costs, CRM integrations, business intelligence and seamless integration with QuickBooks.
Fishbowl Warehouse offers complete warehouse inventory management, including stock alerts, reordering, shipping, receiving, barcode support, multi-location support, serial/lot-tracking, eCommerce, CRM, and EDI integrations, true-cost calculations, employee time tracking, business intelligence and seamless QuickBooks integration.
Fishbowl Online offers robust, scalable cloud-based Inventory Management for QuickBooks with complete inventory management, seamless QuickBooks integration, and no special hardware requirements since you can access the software from any device using the Internet and you can scan barcodes using your smartphone.

Fishbowl Features
While these three versions are somewhat distinct, they share numerous identical features. This is because Fishbowl has just selected the most common "modular features" its clients have used for the various environments and bundled them together to offer each configuration as a starting point for customers.
But first you'll want to know more about the individual features by looking at them in greater depth. (Note: Not all features are 'standard', some features discussed herein are "optional," and are available only at an extra price within any/each of the standard packages.)
Integrates Seamlessly with QuickBooks — Fishbowl is a big-time saver by integrating seamlessly with QuickBooks (Desktop or Online) so that when you order a new product or fill a customer's order, your accounting and inventory management software get updated with the same information.
When integrating Fishbowl with QuickBooks, it is necessary to know what accounts are affected in QuickBooks each time you export from Fishbowl. Invoices, Bills, Credit Memos and Inventory Adjustments will be created in QuickBooks, depending on the Fishbowl. It must modify the QuickBooks accounts associated with these functions. Your Cost of Goods Sold, Retail Sales, Inventory Assets, Accounts Receivable and several others may be impacted.
Fishbowl does not use the "standard" items within QuickBooks. Instead, it creates a limited number of "Fishbowl only" items (such as FBItem), which act as placeholders or an alias. The QuickBooks description is posted for the appropriate Fishbowl Item Description for each Fishbowl item posted in QuickBooks. Simultaneously, the proper Debits and Credits are posted to the applicable accounts behind the scenes.
So your QuickBooks Item list never displays the actual quantities on hand in Fishbowl, which means users must obtain Inventory count information from Fishbowl rather than QuickBooks.

Customized Dashboards — Fishbowl can create a customized dashboard for each user account so that every user sees the most relevant information. These individualized dashboards show an overview of pending orders in the system and display reports and links to everyday tasks each specific user will routinely perform.

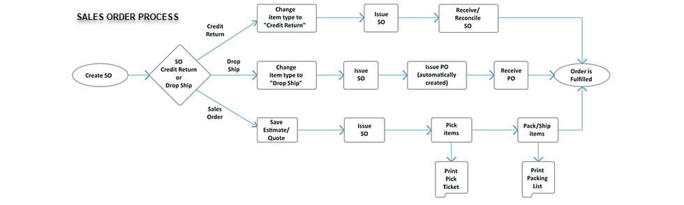
Sales Order Management — Order management is a critical process that can make or break your business. But remembering when, how much and with whom orders are pending can be frustrating and time-consuming. Fishbowl gives you complete confidence in order management. With Fishbowl, you can manage everything from proposals and quotations to order fulfillment and shipping/delivery, all in one powerful, user-friendly system.
First, quickly jump between quotations/estimates and sales orders to stay on top of your business processes in real-time. Then, streamline all your order management so you can pick, pack and ship. The standard Fishbowl Sales Order workflow is depicted in the following illustration:

Custom Pricing — It often is advantageous to offer different prices to different types of customers. It is vital that during the order creation process, the prices established for a particular customer are the prices used for that customer.
In other industries, it is crucial to statically or dynamically update prices, as the price of raw materials may change from month to month or day to day. A robust system will allow businesses to create these price books (or pricing catalogs) based upon the customer, customer group, a specific product or a product group.

Purchasing Process Management - The Purchase Order function facilitates creating and issuing purchase orders for parts, miscellaneous items, out-sourced items, and credit returns items to be added to a purchase order. The figure below illustrates the Fishbowl typical purchasing workflow.

The Auto PO wizard provides an easy way to generate purchase orders for items with low quantities. In addition, reorder levels can be created for each item to determine when the part should be ordered and how many should be requested.
Track Virtually Unlimited Numbers of Inventory Items — Suppliers must focus on the little details, as well as the big picture, to be successful. For example, high-tech products often require thousands of parts to function correctly.
Fishbowl makes the task of finding parts and products easier. Just type in a product number or scan its barcode, and Fishbowl will show you where to find it, how many you have on hand and when you should reorder. This helps you organize your warehouse(s) to maximize efficiency by storing parts and products for specific jobs close together. If you have multiple warehouses, you can track sales trends and adjust the number of products stored at each warehouse accordingly.

Barcode Functionality — With Fishbowl, you can create, scan and track barcodes to help speed up your inventory management processes by using barcode scanners; you can also perform periodic, cyclic or system-wide inventory counts using mobile barcode terminals (see Fishbowl Mobile).
Avoid Stock-outs and Over-stocks — Many companies struggle to find a healthy balance between being overstocked and out of stock in their inventory. Whether you have too many or too few products in your warehouse, the result is lost opportunities. Fishbowl Warehouse helps you find the right balance in your inventory levels.
By cutting down on the amount of slow-moving inventory on hand, you will reduce the risk of losing money on spoiled or outdated products. You also will keep more capital, which you can put toward expanding your business. On the other hand, having the right amount of more popular products in stock will make your customers happy and avoid lost sales.
Costing Methods — The Average Cost and First In First Out (FIFO) costing methods used in QuickBooks are not always the best ones for a business. Distributors often prefer Last In First Out (LIFO), or Standard Costing accounting methods to better understand the dynamics of their operations. Make sure your software solution can use LIFO, FIFO, Average Cost, or Standard Cost methods. Your inventory solution should keep track of the costs and push the correct values to the corresponding accounts in QuickBooks. Cost of Goods Sold is appropriately updated depending on the chosen costing method.
Landed Costs — If you deal with tariffs or other shipping costs, and want to see them reflected in the total cost of your parts, you need a solution that provides a way to accomplish this during reconciliation.
Reconciling — Software with advanced inventory features facilitates the reconciliation of purchase orders. For example, after an item has been received into your inventory and your vendor's bill is sent to you, you have the option to reconcile your costs to match the vendor's invoice.
Product Configurator — Product customization has become increasingly expected, as customers want things their way. Quickly and accurately issuing quotes to customers and having those quotes flow into the production process reduces lead times, increases customer satisfaction, and saves time for engineers and sales reps who typically calculate these things by hand. If your product can be sold in multiple colors, sizes or with other custom options, you need a solution that has a way to define and use them.

Manufacturing Functionality – Fishbowl's manufacturing features are designed to simplify the complex tasks of organizing work, materials and processes. Its Manufacturing Orders, Work Orders and Bills of Materials give users the ability to streamline manufacturing processes and optimize custom jobs.
Fishbowl can be customized to meet most assembly, job shop and manufacturing needs. Fishbowl Manufacturing Orders provide powerful functionality that allows users to create and track assembly, disassembly, or repair work orders. They also help you keep track of customer information, including sales order data, scheduling data and costs.
In addition, manufacturers can use advanced inventory features to automatically create work orders for handling multi-level assemblies, tracking stages, tracking locations for work orders, and providing detailed instructions and travelers for the shop floor where 'shop floor control' is an essential element of the manufacturing process. The figure below illustrates the Fishbowl Manufacturing Order workflow.

Manage Multiple Warehouses —As businesses grow and face the challenge of managing inventory in multiple locations, they need an advanced system to handle it. Fishbowl Warehouse provides tools to help you quickly transfer products between locations and track them each step of the way by their lot numbers, serial numbers, or other criteria. A location can be as simple or complex as you desire.
If you are set up with bins, the Fishbowl location feature can mimic those. With Fishbowl Warehouse, you can closely monitor product levels in each of your locations. If you are in danger of running out of products in one location, you can transfer some from another location where you have a surplus.

Quickly Pick, Pack, and Ship Products — You must move fast to get products to your customers, as well as to avoid stock-outs and product spoilage. That's why Fishbowl Warehouse uses barcodes, automatic purchase orders, and other tools to let you efficiently pick, pack, and ship products. In addition, you can speed up the order fulfillment process by picking multiple orders in one pass through the warehouse rather than doing them one at a time.
Shipping Integration – Besides offering built-in shipping features, Fishbowl offers multiple shipping integrations like ShipStation and StartShip. This allows you to compare rates for all carriers and select the lowest and best service available that still gets orders to your customers on time.

Ideal for Multi-channel Sales Businesses — Fishbowl is ideal for brick-and-mortar shops or e-commerce businesses. Fishbowl works for you even if you do not have a warehouse and you are a drop shipper because it allows you to monitor all of your suppliers. So, if you notice a shipment is late, or if your customers are not getting the right quantities or types of products they order, you can trace those problems back to the source and resolve them promptly.
Repair Order Management — If you take repair orders, Fishbowl can help you properly track all of your service processes if you need a service management system that integrates seamlessly with QuickBooks. Fishbowl allows you to track your inventory, sales, jobs and purchases—all in one easy-to-use system. This includes handling complex invoice processes and avoiding lost and mismanaged parts and double data entry. In addition, Fishbowl gives you all of the high-end features at an affordable price.
Returns (RMA) function — Facilitates the creation of Return Merchandise Authorizations. An RMA allows a customer to return purchased merchandise. When a customer requests to return an item, the RMA feature provides the ability to receive the returned item and replace the product, repair the product, send a substitute product or refund the purchase amount.
Asset Management — Fishbowl offers asset tracking as an optional feature.
Traceability — Some companies require tracking inventory from purchasing raw materials to manufacturing the product to the final customer delivery. Serial numbers, lot numbers, revision numbers and expiration dates are common attributes that facilitate this. Look for a solution that provides unlimited custom fields for orders, customers, vendors, parts and products. These custom fields are different from the tracking fields mentioned above because they do not enforce inventory divisions. In addition, they provide the ability to attach other attributes to objects.
Fishbowl Mobile — Allows you to use a wireless mobile device, such as a barcode scanner or tablet to:
- Improve Inventory Accuracy — Fishbowl Mobile can make your inventory records 99.99% accurate. In addition, scanning barcodes, rather than typing information by hand, vastly reduces data entry errors. So you not only have better data accuracy, but also you can also enter data much faster.
- Process Receiving Faster — Another benefit of Fishbowl Mobile is a streamlined receiving process. When you receive inventory into your warehouse, you can scan several options with a barcode reader: UPC, vendor number, etc. Fishbowl Mobile automatically associates what is scanned with your part number and instantly adds it to your inventory records.
- Increase Worker Productivity — Fishbowl Mobile dramatically increases your workers' productivity. Instead of printing a ticket, they can use a mobile device to find and pick products anywhere in a warehouse. In addition, Fishbowl allows for cluster picking, which lets you pick products for up to 10 orders simultaneously. You can also set up single-batch picks where you pick all single-line item sales orders simultaneously. With all of these features in the palm of your hand, you are no longer tied to computer terminals to update your inventory.
Fishbowl SalesPoint is a True Point-of-Sale — designed to integrate with Fishbowl Inventory and Warehouse software. It gives retailers, wholesalers, and other businesses the ability to:
- Instantly process payments at a computer-based register with cash drawer and receipt printer
- Accept credit cards using multiple merchant service provider options
- Use touchscreen technology and an intuitive setup
- Immediately update your inventory records in Fishbowl when sales are processed
- Scan product numbers, UPCs and SKUs to speed up checkouts
Multi-currency Support for Fishbowl's Sales Orders and Purchase Orders — This is becoming an essential feature for many businesses in today's interconnected global economy. For example, if your company purchases products from vendors in one country and sells to customers in another country, you need to have a simple way to convert both of their currencies into your home currency; otherwise, you could get confused about what values to attach to the purchase price and sale price. Fishbowl works with virtually any currency. Plus, multi-current transactions will still integrate with QuickBooks, so you can instantly and accurately update your accounting records when you make purchases or sales.

Fishbowl Time & Labor (optional module) — It is an online timekeeping solution tracking employee hours, overtime, payroll, tax status, and more. By integrating Fishbowl Time & Labor with the core Fishbowl software, businesses have accurate total labor costs for work orders and projects. In addition, the Fishbowl Time & Labor integration automates recording the total cost of inventory – not just the materials, but also the time put into making products.
Reporting — Being able to analyze the data stored in a business software system is mandatory. As one customer put it, Fishbowl has "myriad useful reports" to gain insight into your business. Custom reports can also be created through Fishbowl and its partners.
Platform and OS Requirements — Fishbowl is designed to run on the Windows Operating System, including Windows Server versions. The desktop portion of Fishbowl also can run on Macs. In addition, Fishbowl is available on tablets and smartphones. Fishbowl is flexible to use in a hosted environment, including the hosted environment offered by Fishbowl.
Maximum Integration Functionality – Fishbowl is more of a "platform" than software. It affords full integration functionality with hundreds of other software applications. These include accounting apps, eCommerce integrations, Shipping applications, CRM integrations, Merchant Services applications, EDI applications, Mobile Hardware integrations, Platform integrations, Plugin solutions, and many others.
Conclusion
Suppose you are looking to stick with QuickBooks, Desktop or Online, but you must have more inventory, manufacturing, or warehouse capabilities. Fishbowl has built its reputation upon meeting the needs of thousands of inventory sensitive clients who want to keep their QuickBooks for accounting, but who need tens, if not hundreds, of thousands of more inventory items. Or, they may need to support inventory in countless numbers of locations. In addition, many of their clients want to assemble or kit multiple items together in various ways that then require sophisticated repricing and equally sophisticated cost tracking.
In every case, Fishbowl meets the challenge. If this sounds like you or one of your clients, you need to explore Fishbowl Inventory.
Acknowledgements and Disclosures:
Graphics and content used within this feature was derived and/or adapted by the author in part from Fishbowl source materials including Fishbowl Wiki Documentation, Fishbowl Updates, Fishbowl Website content, and Fishbowl 'Free Trial' related content. Adapted source material published by Insightful Accountant for educational and promotional purposes only.
Fishbowl, as used herein, refers to Fishbowl® and/or one or more registered trademarks of Fishbowl Inventory, dba Fishbowl Solutions, LLC, a private company in Orem, Utah.
QuickBooks, as used herein, refers to one or more registered trademarks of Intuit, Inc., a publicly traded corporation headquartered in Mountain View, California.